一、渠道服
(一)直接要求通过对应平台处理




(二)删除游戏内账号
乐元素《天天爱消除》-华为渠道服
未对渠道账号和游戏内账号进行区分说明。




《蛋仔派对》等网易旗下游戏
通过 网易用户个人信息服务平台完成




腾讯《王者荣耀》-华为渠道服







(三)联系客服进行注销
叠纸游戏
渠道服内没有客服功能,需专门登陆对应网址:叠纸客服

二、官方服
友商的游戏账号或游戏社区账号注销模式分为两种:
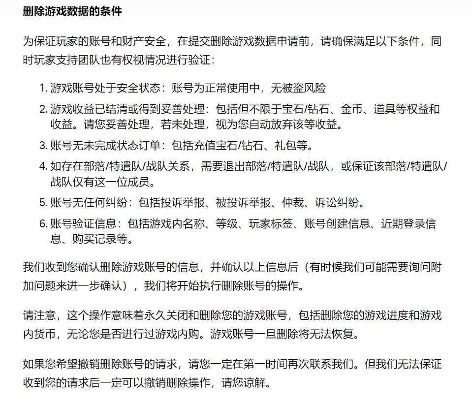
- 满足相应注销条件的,可在确认后申请注销
- 除了确认注销行为的自愿性,还需要同意游戏厂商事先拟定的《游戏账号注销协议》
(一)网易云游戏


(二)Supercell

(三)腾讯游戏
《QQ炫舞2》




《英雄联盟》


(四)自意网络 - 《无期迷途》



(五)深蓝互动 - 《重返未来1999》


