一、为什么要做真人实拍广告
- 效果好,真人实拍逐渐占据了渠道消耗大头
- 制作速度快
- 组合性强
- 展现成长:让玩家在广告中提前感受到成就感
- 做比较:通过对比展现游戏的独特卖点
- 展现挑战性(或激将法)
- 玩梗(融入流行文化)
二、效果好的真人广告的特征
四大重点元素:
创意
- 共情(和玩家建立情感连接)>口号>落地点
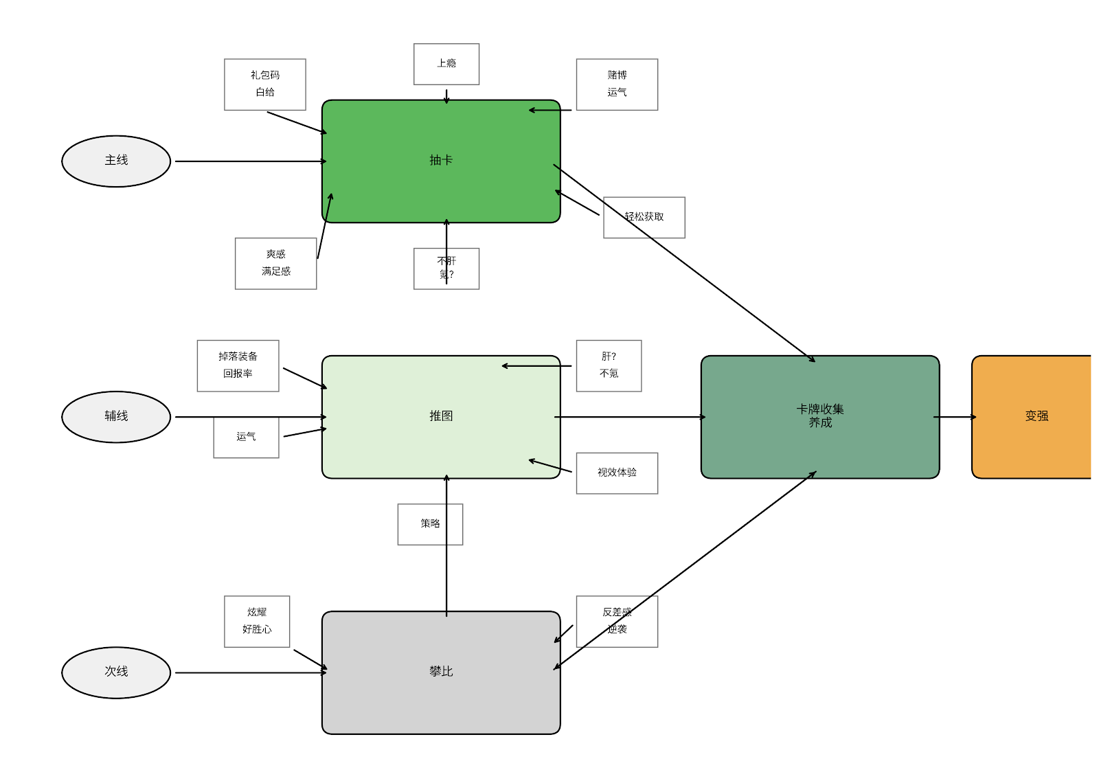
例如,卡牌游戏的最显著共情点是玩家收集卡牌、不断变强的愿望。“赌博”“运气”“礼包码”“白给”等都是放置类卡牌玩家较为在意的点。

资源获取层(主线与辅线):- 主线 (Gacha/抽卡): 通过礼包、白给福利引导,利用赌博心理和即时爽感驱动。特点是“不肝”,但通常伴随“氪金”询问。
- 辅线 (Gameplay/推图): 依靠装备掉落、策略应对和视觉反馈驱动。特点是“肝”,适合“不氪”玩家通过时间换取进度。
核心转化层 (养成): - 无论是抽卡获得的卡牌,还是推图获得的资源,最终都汇聚到“卡牌收集与养成”这一核心节点。
最终产出层 (变强): - 养成的结果直接指向数值和能力的提升——“变强”。
心理/社交驱动环 (次线): - 攀比作为底层逻辑,通过好胜心、炫耀、以及在落后时的逆袭心理,反向作用于抽卡(刺激消费)和推图(刺激活跃),形成完整的商业闭环。
- 共情(和玩家建立情感连接)>口号>落地点
演员表现
- 发音达标、气质好形象佳
- 符合死宅的形象
- 好看的亚裔女演员在美国的受欢迎程度很高
- 同一天拍摄的演员中一定要做到新老混杂,让玩家对演员的面孔与新鲜感,不至于因为一直刷到同一张脸而对广告产生疲倦心理。但是,新演员的问题是游戏理解不到位,合作也需要磨合,因而需要老演员的帮助。
- 一般情况下,如果是外国演员,要求不带口音。
- 发音达标、气质好形象佳
视频节奏
真人广告的节奏把握一定要注重从真人素材到游戏素材的平滑过渡。游戏素材
三、效果不好的真人广告
- 观众的解读成本过高
- 文案逻辑不对
- 节奏不够爽快,铺垫太长
- 画面混乱,颜色太多
四、制作流程
